

Azhar bin Abd. RaniKetua Unit
Pegawai Undang-Undang L44Alamat emel ini dilindungi dari Spambot. Anda perlu hidupkan JavaScript untuk melihatnya.
Pegawai Undang-Undang L44
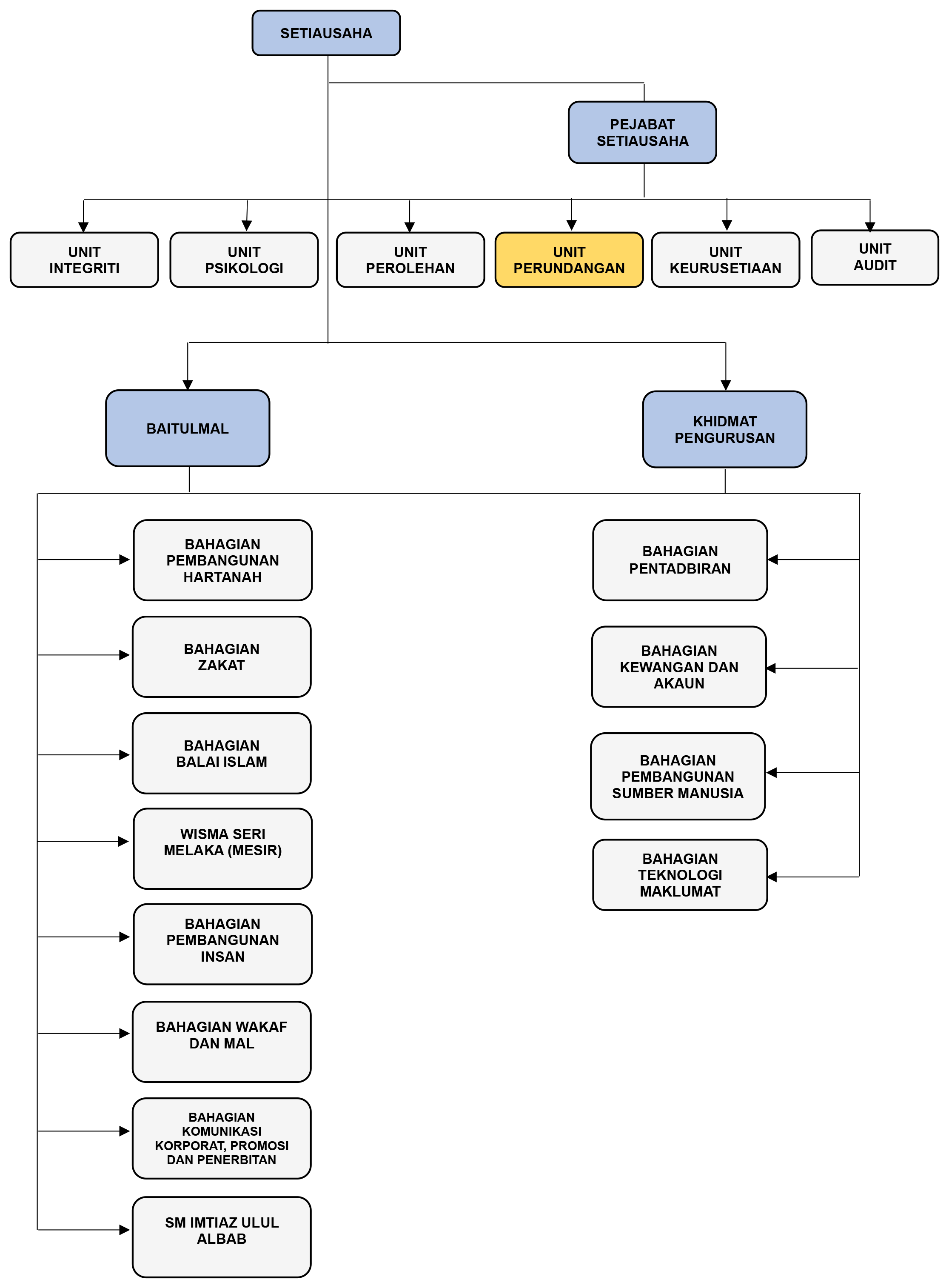
Carta Organisasi - Agensi

Carta Organisasi - Bahagian

Carta Fungsi

Aktiviti-aktiviti bagi Fungsi
UNIT PERUNDANGAN
1. Memberi khidmat nasihat kepada MAIM dalam aspek perundangan Sivil & Syariah
- Memberikan ulasan dan pandangan sama ada secara bertulis atau lisan kepada apa-apa persoalan berkaitan perundangan yang dibangkitkan oleh mana-mana pihak yang berkepentingan.
2. Penyediaan / penyemakan draf Enakmen / Kaedah-kaedah / Peraturan-peraturan
- Menyediakan draf Enakmen-enakmen, kaedah-kaedah atau peraturan-peraturan yang baru yang akan digunapakai oleh MAIM sebelum diangkat kepada Pejabat Penasihat Undang-Undang Negeri untuk kelulusan.
- Menyemak, mengemaskini dan menambahbaik peruntukan-peruntukan Enakmen, Kaedah atau Peraturan sedia ada yang digunapakai oleh MAIM dari semasa ke semasa supaya sentiasa relevan dengan perkembangan semasa.
3. Penyediaan / penyemakan draf Perjanjian
- Menyediakan draf-draf perjanjian antara MAIM dan pelanggan-pelanggan dalam urusan jual beli, penyewaan, penyediaan perkhidmatan dan lain-lain untuk ditandatangani oleh MAIM dan pihak yang satu lagi sebelum diangkat kepada Pejabat Penasihat Undang-Undang Negeri (sekiranya perlu) untuk kelulusan.
- Menyelaras, menyemak dan meluluskan terma-terma deraf perjanjian yang disediakan oleh pelanggan atau pihak yang satu lagi sebelum ditandatangani bagi memastikan kepentingan MAIM sentiasa terjaga dan dilindungi.
4. Penyeliaan / pemantauan kes-kes MAIM di Mahkamah
- Menguruskan permohonan firma-firma guaman swasta untuk diterima masuk sebagai panel peguam MAIM.
- Menguruskan pelantikan firma guaman di kalangan panel peguam MAIM untuk mengendalikan sesuatu urusan perundangan atau kes-kes yang melibatkan MAIM di Mahkamah Sivil atau Syariah.
- Menguruskan koordinasi dengan panel peguam yang dilantik bagi memudahkan urusan mendapatkan maklumat dan dokumen yang berkaitan untuk tujuan sesuatu urusan atau kes tersebut.
- Menyemak, menyelia dan menyelaras Saman, Permohonan, Writs, Afidavit dan kertas-kertas kausa lain dalam plidings Mahkamah yang disediakan oleh panel peguam MAIM sebelum ianya difailkan di Mahkamah.
- Menyelia dan memantau perjalanan kes-kes yang melibatkan MAIM di Mahkamah Sivil atau Syariah dan seterusnya melaporkan dari semasa ke semasa perkembangan terkini kes-kes tersebut kepada pihak pengurusan MAIM.
5. Menguruskan pewartaan di bawah Enakmen
- Menguruskan pewartaan keputusan-keputusan Mesyuarat MAIM yang berkaitan selaras dengan kehendak peruntukan Enakmen atau undang-undang yang berkaitan.
6. Urusetia Jawatankuasa Kecil Teknikal Undang-Undang Syarak / Sivil MAIM
- Membincangkan hal-hal yang melibatkan pewujudan apa-apa perundangan Syariah yang baru atau pindaan kepada perundangan Syariah sedia ada bersama-sama agensi agama Islam di Negeri Melaka seperti Jabatan Agama Islam Melaka, Jabatan Mufti Negeri Melaka, Mahkamah Syariah Negeri Melaka dan Pejabat Penasihat Undang-Undang Negeri Melaka


